Zur Homepage www.HI-Tier.de R1 - Eingangsverarbeitung
Zurück Home Nach oben Weiter
Öffentlicher Bereich für Entwickler

 

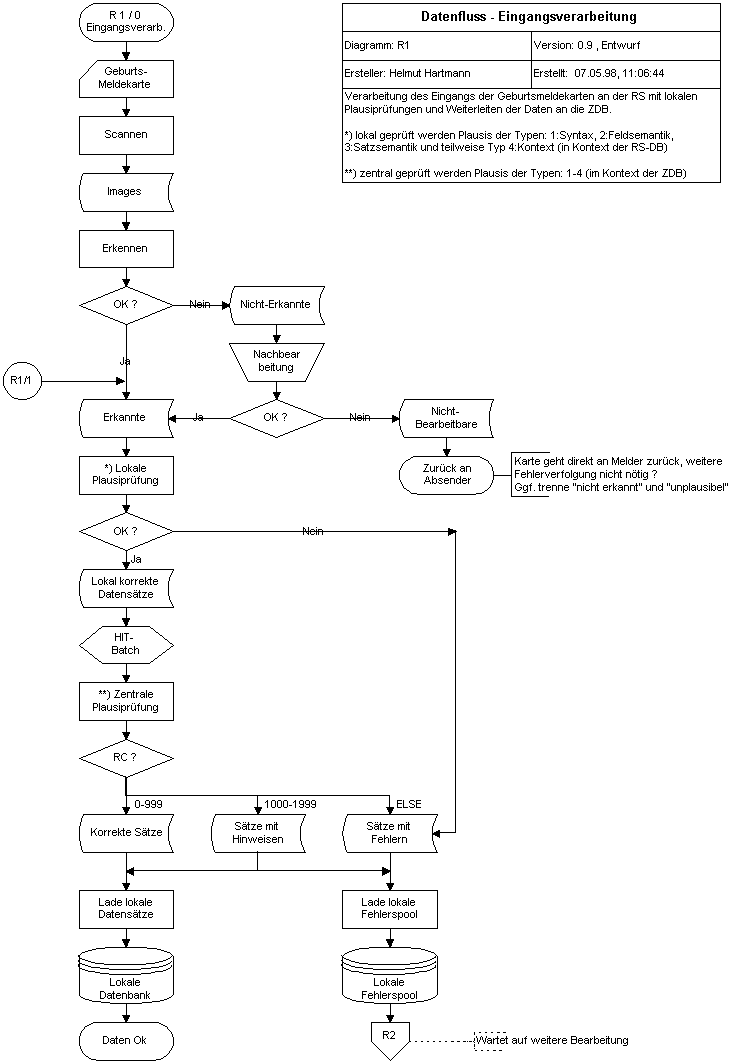
R1 - Eingangsverarbeitung

horizontal rule

[Zurück] [Weiter]


Seite 2 von 8