Zur Homepage www.HI-Tier.de R1 - Eingangsverarbeitung (alt)
Zurück Home Nach oben Weiter
Öffentlicher Bereich für Entwickler

 

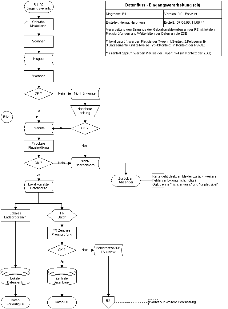
R1 - Eingangsverarbeitung (alt)

horizontal rule

[Zurück] [Weiter]


Seite 3 von 8