Zur Homepage www.HI-Tier.de EUDR
Zurück Home Nach oben
Öffentlicher Bereich für Entwickler

 

Allgemeines und Grundsätzliches - zur EU-Verordnung für entwaldungsfreie Produkte (EUDR)

Historie

Stand 14.10.2025: 

bulletKorrektur der Betragsgrenzen im "EUDR-Schema 1 - Ablauf der Prüfung der Unternehmensgröße"
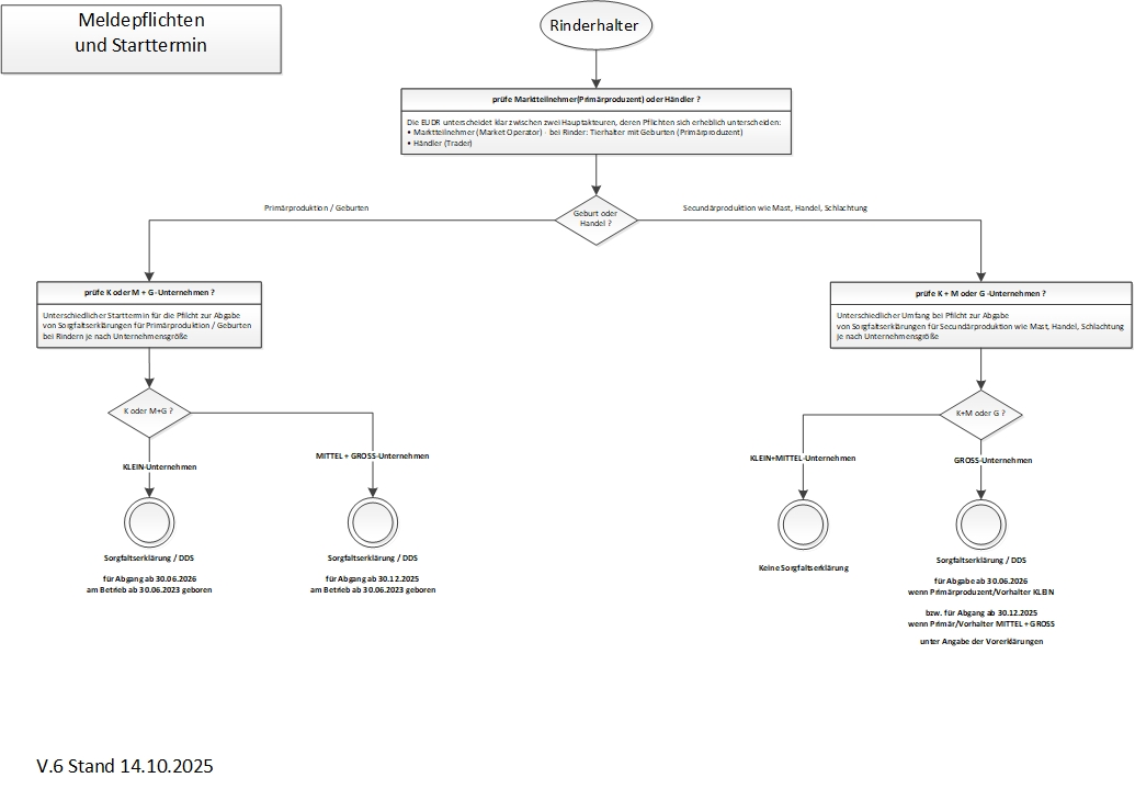
bulletKorrektur des Startdatums Primärproduktion M-G auf 30.12.2025 im "EUDR-Schema 2 - Meldepflichten und Starttermin"

Stand 23.09.2025: 

bulletErste Veröffentlichung des Konzept-Entwurfs
bulletDiese Seite ist noch im Aufbau - wenn Sie konkrete Fragen haben, mailen Sie bitte an technik@HI-Tier.de

Technisches Vorwort

bulletWir gehen davon aus, dass Softwarehersteller, die nun Datenübermittlung für die neue Meldestruktur im Bereich EUDR implementieren wollen mit den Grundlagen der Kommunikation mit HIT vertraut sind - wenn nicht lesen Sie zunächst:
bulletHäufig gestellte Fragen und die wichtigsten Antworten finden Sie unter Software-FAQ.
bulletÜbersichts-Video unter Einführung Entwicklung
bulletWenn man das HIT-Protokoll selbst implementieren will, gibt es diese Anleitung.
bulletIm HIT-Protokoll eine Verschlüsselung implementieren siehe Verschlüsselung im HIT-Protokoll
bulletWir gehen ebenfalls davon aus, dass die technischen und fachlichen Grundlagen der Datenübermittlung der bisherigen Version/en bekannt sind - wenn nicht:
bulletnutzen Sie das Testsystem des Online-Meldeprogramms unter www.hi-tier.de/HitTest/ um die Funktionalität zu erkunden
bulletFalls dann immer noch Teile dieser Dokumentation völlig unverständlich sind, senden Sie uns eine Mail mit konkreten Fragen an technik@HI-Tier.de

Rechtliche und organisatorische Grundlagen

bulletDie Europäische Union (EU) hat eine neue Verordnung für in der EU angesiedelte Unternehmen auf den Weg gebracht: Die "EU-Verordnung für entwaldungsfreie Produkte", kurz EUDR (Englisch: EU Deforestation Regulation).
bulletFür die Umsetzung und Durchführung der Verordnung in Deutschland ist die Bundesanstalt für Landwirtschaft und Ernährung (BLE) zuständig
https://www.ble.de/DE/Themen/Wald-Holz/Entwaldungsfreie-Produkte/Lieferketten_node.html.

Information zur möglichen Umsetzung der EUDR-Meldepflicht für Rinderhaltende in Deutschland

bulletWir bei "HI-Tier" als Betreiber der zentralen Rinderdatenbank, sollen im Falle einer verpflichtenden Umsetzung der EUDR-Meldepflicht für Rinderhaltende in Deutschland ein System bereitzustellen, das für die Wirtschaftsbeteiligten mit möglichst geringem Aufwand nutzbar ist.
bulletMit Stand vom 23.09.2025 ist die Einführung dieser Meldepflicht in Deutschland noch nicht endgültig beschlossen. Die Bundesregierung setzt sich auf EU-Ebene für die so genannte "Null-Risiko-Variante" ein. Dies könnte bedeuten, dass die Meldepflicht für die Rinderproduktion in Deutschland entweder gar nicht oder erst zu einem späteren Zeitpunkt eingeführt wird.
bulletFür Interessierte, die sich dennoch über die geplante - jedoch noch nicht final festgelegte - technische Umsetzung informieren möchten, enthält der folgende Konzeptentwurf relevante technische Hinweise.
bulletAlle darin dargestellten technischen, rechtlichen und organisatorischen Aspekte sind als vorläufige Arbeitsgrundlage zu verstehen und erfolgen ohne rechtliche Gewähr:
bulletHier zum Dokument => Konzept/EUDR/Feinkonzept Umsetzung EUDR in HIT V.0.6.pdf

 

Informationsquellen

bulletdie Website der BLZ zur EUDR hier unter https://www.ble.de/DE/Themen/Wald-Holz/Entwaldungsfreie-Produkte/Lieferketten_node.html
bulletKonzeptentwurf zur Umsetzung der EUDR in HI-Tier => Konzept/EUDR/Feinkonzept Umsetzung EUDR in HIT V.0.6.pdf
bulletRelevante Datenstrukturen im HIT-Data Dictionary
bulletDDS-Definition (EUDR_DDS) => https://www.hi-tier.de/Entwicklung/Konzept/_asp/dd00002.asp?txtParam=EUDR_DDS
bulletDDS-Verwendung (EUDR_USE) => https://www.hi-tier.de/Entwicklung/Konzept/_asp/dd00002.asp?txtParam=EUDR_USE

horizontal rule

Grundlagen der Mitteilungspflichten

EUDR-Schema 1 - Ablauf der Prüfung der Unternehmensgröße

Bessere Auflösung und Lesbarkeit hier unter Konzept/EUDR/EUDR-Schema 1 - Ablauf der Prüfungder Unternehmersgröße.svg - oder hier im PDF-Format

EUDR-Schema 2 - Meldepflichten und Starttermin

Bessere Auflösung und Lesbarkeit hier unter Konzept/EUDR/EUDR-Schema 2 - Meldepflichtenund Starttermin.svg - oder hier im PDF-Format

  • horizontal rule

    Zurück zum Anfang